Introducción
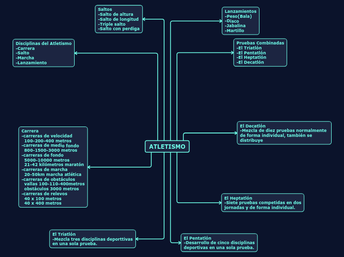
Es una disciplina deportiva propia del atletismo que consta de 7 pruebas que se llevan a cabo en un total de 2 dias.
Es una de las pruebas combinadas junto al Triatlón, Pentatlón y Decatlón.
Pueden ser al aire libre o pista cubierta, depende de ello las pruebas que se lleven a cabo.
Las pruebas se dividen de la siguiente forma:
- 1º dia: 100m valla, salto de altura, lanzamiento de peso y 200m.
- 2º dia: salto de longitud, lanzamiento de jabalina y 800m.
Cabe destacar que, los atletas que practican esta disciplina, requieren de un entrenamiento base general por las siguientes razones:
- Aumento de la capacidad del rendimiento físico.
- Optimización de la capacidad de recuperación.
- Incremento velocidad - reacción y acción.
- Reducción de errores técnicos - tácticos.
Normas generales
En cuanto al reglamento, podemos citar los siguientes apartados:
- En lanzamientos y salto de longitud solo hay 3 intentos.
- No existen saltos - lanzamientos de desempate.
- Hay 3 cronometradores por cada competidor; se aceptará un único cronometraje.
- A la tercera violación de salida, el competidor será automáticamente descalificado.
- En cuanto al descanso; después de cada prueba habrá 30min a criterio del juez árbitro.
- El orden de competición puede sortearse antes de cada prueba.
En las carreras de 100m, 200m, 400m, 100 vallas, 110 vallas, el Delegado técnico decidirá los grupos en los que compiten los participantes.
Lo ideal es que sean 5 o más, pero no pueden competir menos de 3.
Aparte, en las carreras, un competidor será descalificado en caso de realizar dos salidas nulas.
- En la última prueba, las series estarán ordenadas de forma que en cada grupo irá en cabeza el mejor clasificado después de la anterior prueba.
Récord Mundial
- Masculino:
- Femenino:
- Jackie Joyner-Kersee (7291 ptos.) 1988
Vídeo adjunto
Bibliografía


No hay comentarios:
Publicar un comentario